
年内首只10倍大牛股停牌核查。
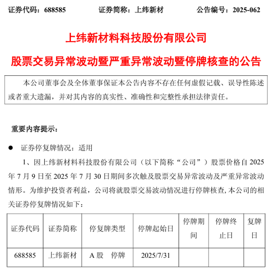
上纬新材(688585)7月30日晚间公告称,公司股票自2025年7月9日至7月30日期间多次触及股票交易异常波动及严重异常波动情形。为维护投资者利益,公司将就股票交易波动情况进行停牌核查。经向上海证券交易所申请,公司将于7月31日开市起停牌,预计停牌时间不超过3个交易日。
公告称,目前,公司基本面未发生重大变化,但近期公司股票交易价格已严重脱离公司目前的基本面情况,投资者参与交易可能面临较大的市场风险。
公告指出,公司股票交易多次触及股票交易异常波动、严重异常波动情形。2025年7月9日至2025年7月30日期间,公司股票交易7次触及股票交易异常波动情形,7次触及股票交易严重异常波动情形,公司已累计发布9次异常波动、严重异常波动、交易风险提示公告,提示股票交易风险,7月25日上海证券交易所公告已对公司股票进行重点监控。
此外,公司股票价格涨幅显著高于同期相关指数涨幅,换手率显著高于前期水平,市盈率显著高于行业平均水平。同时,公司外部流通盘较小。截至2025年7月30日,公司控股股东SWANCOR萨摩亚、公司5%以上股东STRATEGIC萨摩亚、公司5%以上股东金风投控合计持有股票占公司A股比例约为85%,其余A股外部流动股占公司A股比例约为15%,占比相对较小。
上纬新材表示,目前公司主营业务为环保高性能耐腐蚀材料、风电叶片用材料、新型复合材料以及循环经济材料的研发、生产及销售,未发生重大变化。公司生产经营未发生重大变化,市场环境或行业政策未发生重大调整,生产成本和销售等情况未出现重大变化。
7月30日,上纬新材股价一度涨至99元/股,截至收盘,该股报92.07元/股,上涨9.37%,年内涨幅超1288%。
7月25日,上海证券交易所发布通报,7月21日至7月25日,对292起拉抬打压、虚假申报等证券异常交易行为采取了书面警示、暂停交易等监管措施,对上纬新材等严重异常波动股票进行重点监控,对13起上市公司重大事项等进行专项核查,向证监会上报涉嫌违法违规案件线索3起。
复盘上纬新材这一波凌厉的涨势,其暴涨的“导火索”是7月8日发布的一则公告。上纬新材当时在公告中表示,上海智元新创技术有限公司(智元机器人运营主体)拟通过公司及核心团队共同出资设立的持股平台,以协议转让和要约收购的方式取得上纬新材控制权。
公告称,待本次股权交易完成后,上纬新材控股股东将变更为智元机器人及其管理团队共同持股的主体上海智元恒岳科技合伙企业(有限合伙)(简称“智元恒岳”),实际控制人将变更为邓泰华,核心团队包括“稚晖君”彭志辉等。该交易若成功落地,将成为具身智能企业在科创板的首单收购案例。
据悉,智元机器人成立于2023年2月,是人形机器人头部公司。其构建了领先的机器人“本体+AI”全栈技术,具备核心零部件自研及整机集成和制造能力,并自主训练具身基座大模型。
上纬新材在此次公告中指出,截至目前,收购方智元恒岳和上海致远新创科技设备合伙企业(有限合伙)不存在未来12个月内对上纬新材及其子公司的资产和业务进行出售、合并、与他人合资或合作的计划,不存在关于上纬新材拟购买或置换资产的重组计划。
海量资讯、精准解读,尽在新浪财经APP
责任编辑:杨红卜
和兴网配资提示:文章来自网络,不代表本站观点。